上能电气获得发明专利授权:“两相交错飞跨电容三电平变换器预充电电路以及变换器”

图片来源于网络,如有侵权,请联系删除
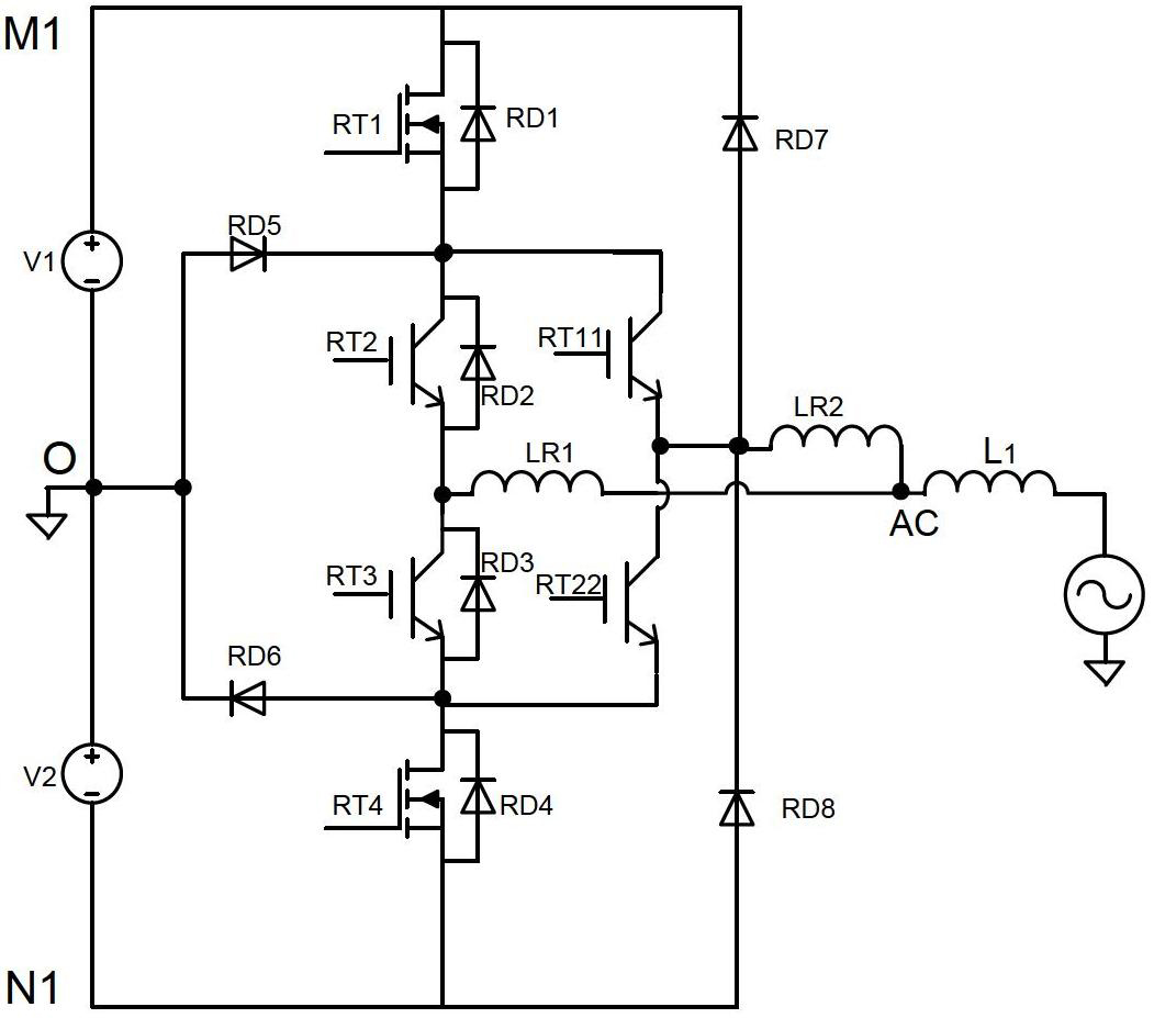
证券之星消息,根据天眼查APP数据显示上能电气(300827)新获得一项发明专利授权,专利名为“两相交错飞跨电容三电平变换器预充电电路以及变换器”,专利申请号为CN202110650666.1,授权日为2025年7月15日。
专利摘要:本发明提供了两相交错飞跨电容三电平变换器预充电电路,包括:第一开关、第二开关、第三开关、第四开关和缓冲电阻,第一开关的一端与正母线连接,第一开关的另一端与缓冲电阻的一端连接,缓冲电阻的另一端用于与第一飞跨电容的正极连接,第二开关的一端用于与第一飞跨电容的负极连接,第二开关的另一端用于与第一电容单元连接,第三开关用于与第二飞跨电容的负极连接,第四开关的一端与第三开关连接,第四开关的另一端与负母线连接,第一开关至第四开关闭合形成充电回路用于对第一飞跨电容和第二飞跨电容进行预充电。本发明的预充电电路通过闭合第一开关至第四开关形成充电回路对第一飞跨电容和第二飞跨电容充电,结构简单。
今年以来上能电气新获得专利授权32个,较去年同期增加了77.78%。结合公司2024年年报财务数据,2024年公司在研发方面投入了2.9亿元,同比增7.96%。
通过天眼查大数据分析,上能电气股份有限公司共对外投资了11家企业,参与招投标项目1228次;财产线索方面有商标信息44条,专利信息389条,著作权信息18条;此外企业还拥有行政许可56个。
数据来源:天眼查APP
以上内容为证券之星据公开信息整理,由AI算法生成(网信算备310104345710301240019号),不构成投资建议。
目录 返回
首页
